中国出口管制措施重大升级,深刻影响全球供应链格局


2025年10月9日,中国商务部安全与管制局单独或联合海关总署依据《中华人民共和国出口管制法》(“《出口管制法》”)《中华人民共和国国家安全法》《中华人民共和国反外国制裁法》等法律发布了七则重要公告,全面加强对稀土全产业链、锂电池相关产业链、超硬材料相关物项的出口管制,以及将反无人机技术公司等14家外国实体列入不可靠实体清单。
其中,特别值得注意的是,中国将针对境外生产的相关稀土物项实施出口管制,这是中国商务部首次落实《出口管制法》项下《中华人民共和国两用物项出口管制条例》(“《两用物项出口管制条例》”)第四十九条建立的域外管辖规则,与美国商务部《出口管理条例》(“EAR”)项下“外国直接产品规则”、“最低成分含量规则”类似。因此,这一系列“组合拳”式的行动,也被业界普遍解读为中国在出口管制领域为实现与美国规则对等、维护自身国家安全与核心产业利益而采取的重大战略步骤,无疑将对全球半导体、电池产业供应链的未来走向产生深远影响。
本文将首先对本次发布的七则公告的主要内容进行概述,以帮助读者快速把握整体政策框架。随后,本文将依次介绍本轮出口管制新规中针对稀土相关物项、锂电池与石墨相关物项以及超硬材料(人造金刚石)的具体措施及合规要求。第五部分将进一步分析商务部不可靠实体清单的最新列单情况及其潜在影响。最后,本文将在第六部分提出针对企业的合规与应对建议,以协助企业建立系统化的风险识别与应对机制。
01
七则公告内容一览
本部分将简要介绍七则公告重要内容,包括受影响行业、对公告内容的总结及公告实施日期。

02
关于稀土全产业链出口管制措施的分析:构建稀土全产业链出口管制体系
中国商务部关于稀土全产业链出口管制的四则公告针对稀土相关的设备、材料、技术以及境外产品,以前所未有的广度和深度,构建了一个覆盖全产业链、具备域外效力的综合性出口管制体系。这一系列举措标志着中国稀土管理战略的根本性转变,从传统的资源管理转向对整个产业价值链和技术生态的战略管控。
在四则公告构建的复杂体系中,有几项关键要点尤其值得企业高度关注:
1. 对标美国出口管制受控物项的域外管辖规则
61号公告第一条规定,“境外组织和个人在向中国以外的其他国家和地区出口”稀土相关物项时,应当取得中国商务部颁发的两用物项出口许可证件。这是中国首次系统性地应用其出口管制法律框架中的域外管辖规则,即《两用物项出口管制条例》第四十九条,将许可申请义务主体扩展到境外组织和个人。
而且,如下表所示,针对稀土相关物项的管控范围,与美国EAR第734.3条类似,即中国商务部正式在稀土行业应用“外国直接产品规则”与“最低成分含量规则”,大幅扩展稀土相关物项的管控范围。

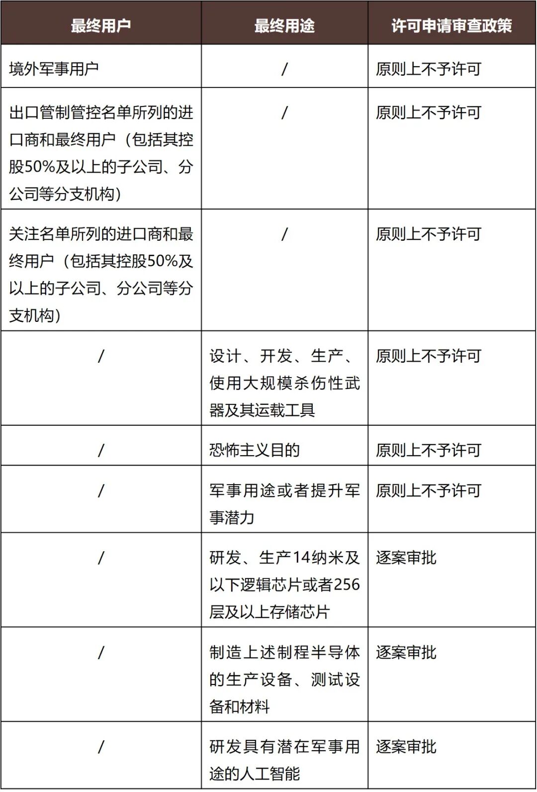
2. 基于最终用户与最终用途的许可申请审批政策
61号公告第二至四条基于最终用户与最终用途的不同,建立了一套分等级的许可审查政策,对三类最终用户、三类最终用途的出口申请实行“原则上不予许可”的审查政策,并对半导体、人工智能(AI)等敏感用途的出口申请实行“逐案审批”的审查政策。

该种基于最终用户与最终用途的分等级许可申请审查政策在中国商务部此前发布的第46号《关于加强相关两用物项对美国出口管制的公告》中就已有所体现:

此外,此次61号公告所列的许可申请审查政策中还有以下两点值得关注。
(1)“50%规则”的首次引入
61号公告所列的许可申请审查政策中首次引入了类似于美国商务部工业与安全局(BIS)于今年9月29日新引入的“50%规则”的合规标准。这个新的中国版“50%规则”规定,施加于出口管制管控名单和关注名单上所列实体的许可限制,将自动适用于该所列实体控股50%及以上的子公司、分公司等分支机构,无论位于何地。这将大幅提升与清单实体相关交易的合规风险。
(2)半导体、人工智能(AI)等敏感用途的“逐案审批”将对半导体、AI行业企业产生深远影响
61号公告规定的对于半导体、AI等敏感用途的“逐案审批”政策实则是利用自身优势(稀土产业链)对竞争对手的优势领域(半导体、AI技术)进行的一次对等反制。条款中提到的“14纳米及以下逻辑芯片”、“256层及以上存储芯片”以及“具有潜在军事用途的人工智能”,这些技术节点和描述几乎与BIS在近年来对华出口管制的核心内容一致。这对全球半导体、AI行业的企业影响极为深远。虽然芯片本身是硅基的,但其制造过程,尤其是高端制程,高度依赖稀土材料。
结合公开信息检索,我们发现,61号公告所列的如下管控物项常被用于生产先进芯片,必然对14纳米及以下逻辑芯片、256层及以上存储芯片等半导体生产的供应链产生较大影响:

该审查政策将对全球半导体产业链的各个环节产生深远且连锁的影响:
(1)
供应链安全面临威胁,生产中断风险上升:对于拥有先进制程晶圆厂的芯片制造商及其材料供应商而言,其来自中国的稀土原材料供应一旦被延迟、限制或切断,将直接威胁其先进制程的生产稳定性和良品率;
(2)
运营成本与合规负担显著增加:为规避风险,企业将被迫在全球范围内寻找并开发非中国的稀土材料来源,将会推高生产成本。此外,“逐案审批”政策要求企业在申请出口许可时,必须提交详尽的最终用途和最终用户说明,并做出承诺。这需要企业投入大量的人力、物力和法律资源来准备申请材料,并建立严格的内部合规审查机制,以确保材料不会被用于受限的最终用途;
(3)
许可证审批结果可能受地缘政治影响:能否获得中国的稀土材料出口许可证,可能不仅取决于商业合同,还可能取决于其总部所在国的政治立场。
3. 稀土相关技术管制的“兜底条款”与细化“出口”定义
62号公告构成了稀土域外管制体系的核心基础,其主要针对支撑稀土产业发展的关键技术实施出口管制。上述受管制技术不仅在自中国出口至境外时需要申请许可证,还被视为61号公告中“外国直接产品规则”所指的上游技术,即在境外使用该技术生产的特定稀土产品同样将受到中国出口管制的约束。
该种管控逻辑与美国EAR第734.9条“外国直接产品规则”的构成要件类似。美国EAR项下“外国直接产品规则”的基本管控逻辑为,针对特定主体或地区,如果在美国境外生产的物项是特定技术/软件的直接产品,或是由某美国境外生产设施、生产设施主要组件生产而该生产设施、生产设施主要组件是特定技术/软件的直接产品,那么上述在美国境外生产的物项属于EAR项下受控物项。62号公告明确了将导致境外生产的稀土产品受中国出口管制管控的技术范围,而61号公告第一(二)条则明确中国出口管制管控何种境外生产的稀土相关产品,共同构建了中国版“外国直接产品规则”的雏形,极大地扩展了受控的稀土相关产品的范围。
62号公告管制的技术范围包括:
稀土开采、冶炼分离、金属冶炼、磁材制造[12]、稀土二次资源回收利用相关技术及其载体[13];(管制编码:1E902.a)
稀土开采、冶炼分离、金属冶炼、磁材制造、稀土二次资源回收利用相关生产线装配、调试、维护、维修、升级等技术。
值得注意的是,62号公告引入了一项“兜底条款”,即使对于非管制物项、技术或服务,如果出口经营者明知其用于或者实质性有助于境外稀土开采、冶炼分离、金属冶炼、磁材制造、稀土二次资源回收利用活动的,也需要申请许可证。该项“兜底条款”的法律依据源于《出口管制法》第十二条,该条规定即使是管制清单和临时管制物项之外的物项,如其出口存在危害国家安全和利益等风险,则仍需申请出口许可证。
此外,第62号公告进一步细化了构成《两用物项出口管制条例》所称“出口”的其他方式,纳入知识产权许可、联合研发、受雇或雇佣等情形,明确地为企业,尤其是合资企业在进行合作技术开发、共享、咨询以及人员聘用等活动时施加合规审查义务。

4. 针对稀土生产相关活动的属人管辖
62号公告第七条规定,中国公民、法人、非法人组织未经许可不得为境外稀土开采、冶炼分离、金属冶炼、磁材制造、稀土二次资源回收利用活动提供任何实质性帮助和支持,否则将按照中国出口管制有关规定进行处罚。
03
关于锂电池产业链出口管制措施介绍:加码新能源产业链管制
58号公告规定,自2025年11月8日起,对特定规格的锂电池、关键电池材料(正负极)及其生产设备和技术实施出口管制。这是继稀土、镓、锗等关键矿产资源后,中国再次将管制范围扩展至其在全球占据主导地位的另一战略性产业——新能源汽车和储能的核心领域。
此项出口管制新规将对全球汽车制造商、电池生产商、储能企业乃至消费电子公司产生重大影响。
全球电动汽车和储能产业面临成本与供应风险:对于高度依赖中国电池和材料的外国汽车和电池巨头,未来获取高端电池和关键材料将面临更多不确定性,可能导致供应延迟、成本上升。
供应链“去风险化”进程加速,但短期难以替代:此举将迫使全球企业加大对非中国供应链的投资,例如开发非洲、南美的石墨资源,或加速钠离子电池、固态电池等替代技术路线的研发。但鉴于中国产业链的巨大规模和成本优势,短期内完全替代的可能性极低。
中国企业“出海”建厂面临新挑战:对于正在全球布局的中国电池和材料企业,未来将其在中国的核心设备和专有技术转移至海外工厂时,也需要履行出口许可申请,这可能给其全球化战略带来新的变数。
04
关于超硬材料相关物项出口管制措施介绍:管制“工业牙齿”人造金刚石
55号公告宣布自2025年11月8日起,对特定类型的人造金刚石相关物项实施出口管制。作为世界第一大人造金刚石生产国,中国此举将其出口管制工具箱延伸至被誉为“工业牙齿”的超硬材料领域。这一政策将对全球制造业,特别是光伏、半导体和精密加工等关键行业产生深远影响。
55号公告通过设定精确的技术参数,将管制范围聚焦于战略价值高、军民两用属性强的工业级高端应用,其核心管制物项可分为三类:工业级金刚石原料、高精度加工工具(人造金刚石线锯、人造金刚石砂轮),以及特定前沿制造设备与技术(如直流电弧等离子体喷射化学气相沉积(DCPCVD)设备及其工艺技术)。此外,55号公告明确指出,用于装饰、首饰的培育钻石不属于受控的“人造金刚石单晶”,清晰地将战略工业品与普通消费品区分开来。
05
中国商务部将TechInsights等14家公司列入不可靠实体清单
2025年10月9日,中国商务部安全与管制局发布不可靠实体清单工作机制〔2025〕10号文,将14个外国实体列入不可靠实体清单,并采取以下措施:[14]
禁止上述实体从事与中国有关的进出口活动
禁止上述实体在中国境内新增投资
禁止中国境内的组织、个人与上述实体进行有关交易、合作等活动,特别是向上述实体传输数据、提供敏感信息
与以往主要将外国国防工业相关实体作为制裁对象不同,本次不可靠实体清单新增包括了国际知名研究机构TechInsights。TechInsights是半导体产业的权威信息平台,被认为是提供半导体创新及其相关市场方面可靠、深入情报的来源。公开报道称,2024年10月,TechInsights曾对某中国企业生产的国产先进芯片进行拆解,发现其中使用了某头部芯片制造商生产的芯片,TechInsights在发布报告前将该发现告知该芯片制造商,促使该芯片制造商向美国商务部通报此事。[15]在此之后,BIS向该芯片制造商发出告知函(is-informed letter),要求其从2024年11月11日开始停止向中国大陆客户供应7纳米及更先进工艺的AI芯片。[16]2025年10月3日,TechInsights再次报道该中国企业生产的同系列国产先进芯片使用了若干头部半导体行业制造厂商的组件。 [17]
值得特别注意的是,在答记者问中,商务部新闻发言人表示将TechInsights列入不可靠实体清单的原因包括“发表涉华恶劣言论、协助外国政府打压中国企业,严重损害中国国家主权、安全和发展利益”;本次公告也明确禁止“向上述实体传输数据、提供敏感信息”。
此类原因与制裁措施系首次出现,可见,商务部很可能认为TechInsights的拆解报告由于客观上导致了BIS对中国企业采取更为严苛的出口管制措施,属于“协助外国政府打压中国企业”的行为。这标志着商务部在未来采取反制措施时可能使用更加积极的立场,拓宽“危害发展利益”的定义,将通过信息、数据和舆论来服务于地缘政治议程,从而破坏中国产业发展环境、损害企业声誉、为外国政府实施歧视性管制措施提供决策支持的行为也纳入其中。
06
企业后续工作提示
中国本轮出口管制措施的升级,体现出商务部在监管范围与执行机制上的显著深化。一方面,管制范围进一步拓宽,涵盖稀土全产业链、锂电池相关产业链及超硬材料等相关物项;另一方面,中国此前已在《两用物项出口管制条例》中确立了类似美国“外国直接产品规则”和“最低成分含量规则”的法律基础,本轮措施乃首次将这些规则系统适用于海外生产的特定稀土产品,并在许可政策中引入中国版“50%规则”,标志着中国已构建起一个在结构与效力上与美国出口管制体系对等的复杂监管框架。
需要指出的是,中国的出口管制体系仍处于不断探索与完善的阶段。本轮措施正是对前期立法成果的具体落实与深化,我们也预期相关执法机制将逐步走向成熟。
在此背景下,为系统性地识别、评估与应对潜在风险,企业应开展以下工作:
1. 全面梳理管控物项,判断是否需要申请许可证
相关行业经营者应当立即组织内部全面梳理,识别生产、销售中涉及的落入本轮管制范围的物项,以便判断是否需要申请许可证:
(1)
建立内部筛查清单:将各项出口管制公告中的所有管制物项及其技术参数制作成详细的对照自查表;
(2)
全面盘点产品与技术:组织研发、生产和技术部门,对公司当前所有出口和计划出口的产品、材料、设备以及对外技术出口进行全面盘点;
(3)
明确许可申请范围:基于盘点结果,形成一份明确的、需要申请出口许可证的物项清单。对于参数接近但未达到管制阈值的物项,同样需要建立档案,以便在报关时按照海关要求注明“不属于管制物项”并提供具体参数。
2. 熟悉许可证申请流程及周期并做好准备
企业应当充分了解中国两用物项许可证审批流程和周期,对于已确定需要申请许可证的物项,视情况着手准备申请材料。为此,我们准备了详细的介绍供企业参考:

3. 制定符合中国出口管制合规要求的合规制度
出口管制合规制度要求实时变化,企业应当高度关注相关政策动态,全面识别供应链及最终用户的最终用途,避免因未申报或误判用途而触发重大合规风险。
此外,61号公告规定,境内出口经营者出口该公告所列两用物项时,必须向外国进口商和最终用户出具一份《合规告知书》。境外出口经营者在转移或者出口受本公告管制的物项时,也须向下一个接收方出具《合规告知书》。因此,相关行业经营者应规范《合规告知书》的出具与接收。
4. 全面梳理交易相对方受控情况
相关企业应全面排查与不可靠实体清单工作机制〔2025〕10号文列名的14家实体的所有往来,包括合同、付款、数据交换、邮件往来、会议参与等,并立即下发内部通知,严禁任何部门或员工(尤其是在中国大陆的员工)与清单实体进行任何形式的接触与合作。暂停所有相关合同,停止一切付款和数据传输。
此外,相关企业应将地缘政治风险的尽职调查延伸至其他供应商,特别是研究、咨询、审计、法律等专业服务机构。应重点评估其业务性质、公开立场,并研判其报告或服务被外国政府用作对华制裁工具的可能性。一旦发现此类风险,企业应及早准备备选供应商,以对冲中国未来反制措施可能引发的供应链中断风险。

请先 登录后发表评论 ~